5V미만 MCU의 GPIO를 통하여 FET GATE 동작을 할때 발생하는 문제들이 있습니다. ㅜ
경험에 의하면 Vgs가 충분한 전압이 아닌 경우 GPIO와 무관하게 FET가 오동작 혹은 동작하지 않습니다.
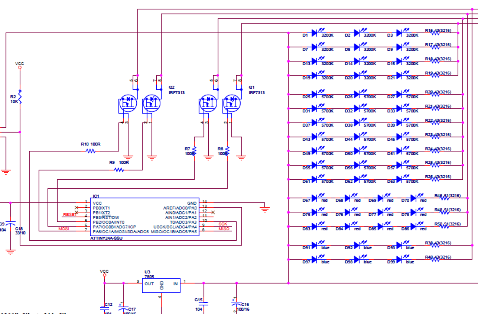
외부업체에서 하단과 같이 회로를 구성하여 PCB를 제공받아 펌웨어를 작성한 적이 있습니다.
해당 회로는 MCU 5v GPIO신호를 Gate에 그대로 심지어 100옴 저항을 통해서 입력한 회로였습니다.
하아.. 정말 간단한 LED조차도 동작하지 않더군요....

혼자 회로 뜯어고쳐가면서 디버깅하느라 고생한 적이 있었습니다.
(저항 100옴을 제거하면 어찌어찌 동작은 하는데 안정적인 FET동작은 아니었던걸로...)
이글은 다시한번 상기하고자 작성하였습니다.
아래에 블로깅 내용을 보시면 TR을 이용하여 GPIO신호를 드라이브 하도록 만든 회로입니다.
참고하시고 저와 같은 삽질은 안하길 기원합니다.

위 회로는 하단의 블로거에서 제공한 회로입니다
http://blog.naver.com/PostView.nhn?blogId=ansdbtls4067&logNo=221349464958&categoryNo=41&parentCategoryNo=0&viewDate=¤tPage=1&postListTopCurrentPage=1&from=postView&userTopListOpen=true&userTopListCount=5&userTopListManageOpen=false&userTopListCurrentPage=1
실무 회로설계에서 FET(Field Effect Transistor) 스위칭 회로 설계법
0. 들어가며... FET 스위칭 회로 실무 회로설계라는 주제로 다시 돌아온 땜쓰 입니다. 이번 포스팅에서...
blog.naver.com
'f. 전자회로' 카테고리의 다른 글
| 돌입전류(Inrush current) 줄이는 방법 (0) | 2022.03.18 |
|---|---|
| Open drain과 Push Pull 출력 (0) | 2021.10.25 |
| [모터] BLDC와 PMSM(영구자석 동기모터) (0) | 2021.09.13 |
| [기초회로] MOSFET 사용시 주의 사항 (0) | 2021.09.11 |
| [전자회로] 무접점 RELAY 회로 (0) | 2020.08.21 |
| TS01S Dip 터치센서 회로 및 사용방법 (1) | 2019.07.19 |
| MCP4100 Digital Potentiometer (0) | 2018.12.14 |
| [회로] 트랜지스터를 이용한 H Bridge회로 (0) | 2018.08.18 |
5V미만 MCU의 GPIO를 통하여 FET GATE 동작을 할때 발생하는 문제들이 있습니다. ㅜ
경험에 의하면 Vgs가 충분한 전압이 아닌 경우 GPIO와 무관하게 FET가 오동작 혹은 동작하지 않습니다.
외부업체에서 하단과 같이 회로를 구성하여 PCB를 제공받아 펌웨어를 작성한 적이 있습니다.
해당 회로는 MCU 5v GPIO신호를 Gate에 그대로 심지어 100옴 저항을 통해서 입력한 회로였습니다.
하아.. 정말 간단한 LED조차도 동작하지 않더군요....

혼자 회로 뜯어고쳐가면서 디버깅하느라 고생한 적이 있었습니다.
(저항 100옴을 제거하면 어찌어찌 동작은 하는데 안정적인 FET동작은 아니었던걸로...)
이글은 다시한번 상기하고자 작성하였습니다.
아래에 블로깅 내용을 보시면 TR을 이용하여 GPIO신호를 드라이브 하도록 만든 회로입니다.
참고하시고 저와 같은 삽질은 안하길 기원합니다.

위 회로는 하단의 블로거에서 제공한 회로입니다
http://blog.naver.com/PostView.nhn?blogId=ansdbtls4067&logNo=221349464958&categoryNo=41&parentCategoryNo=0&viewDate=¤tPage=1&postListTopCurrentPage=1&from=postView&userTopListOpen=true&userTopListCount=5&userTopListManageOpen=false&userTopListCurrentPage=1
실무 회로설계에서 FET(Field Effect Transistor) 스위칭 회로 설계법
0. 들어가며... FET 스위칭 회로 실무 회로설계라는 주제로 다시 돌아온 땜쓰 입니다. 이번 포스팅에서...
blog.naver.com
'f. 전자회로' 카테고리의 다른 글
| 돌입전류(Inrush current) 줄이는 방법 (0) | 2022.03.18 |
|---|---|
| Open drain과 Push Pull 출력 (0) | 2021.10.25 |
| [모터] BLDC와 PMSM(영구자석 동기모터) (0) | 2021.09.13 |
| [기초회로] MOSFET 사용시 주의 사항 (0) | 2021.09.11 |
| [전자회로] 무접점 RELAY 회로 (0) | 2020.08.21 |
| TS01S Dip 터치센서 회로 및 사용방법 (1) | 2019.07.19 |
| MCP4100 Digital Potentiometer (0) | 2018.12.14 |
| [회로] 트랜지스터를 이용한 H Bridge회로 (0) | 2018.08.18 |